资产后勤处
 网站首页 | 部门概况 | 招标公告 | 后勤动态 | 制度建设 | 办事指南 | 常用下载 | 联系我们 
 国有资产管理系统 

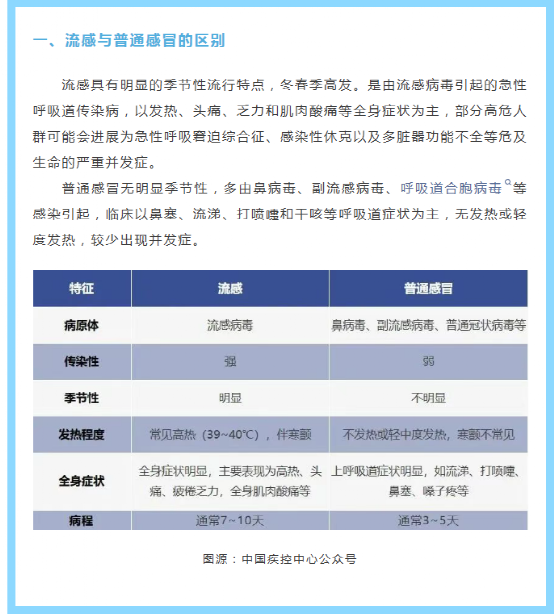
流感高发季来临!请收好这份防控指南!

2025年12月03日 10:06 宁德市集控中心 点击:[]

                                                                                                                   

上一条:后勤基建处联合校工会举办2025年冬至主题活动 下一条:深学细悟党的二十届四中全会精神 凝心聚力赋能后勤基建工作提质

关闭

 
后勤动态
 部门简介 
 信息公开 
 制度建设 
 办事指南 
 常用下载 

地址:宁德市东侨经济开发区学院路1号   邮政编码:352100
宁德师范学院后勤基建处   电话:0593-2838657   传真:0593-2838657
Copyright © www.ndnu.edu.cn All Rights Reserved   闽ICP备10024257号